Bản mạch sơ cấp
Bản mạch sơ cấp sử dụng các linh kiện dán bề mặt (surface mounted component, SMT) trên cả hai mặt. Mặt phía trong (xem hình bên trên) chứa các linh kiện lớn còn mặt phía ngoài (xem hình bên dưới) chứa chíp điều khiển. (Các linh kiện lớn đã được tháo khỏi bản mạch và được ký hiệu qua các chú thích in nghiêng.) Điện áp vào được nối vào các góc của bản mạch, đi qua một cầu chì điện trở 10Ω, và được chỉnh lưu thành điện một chiều bởi một cầu đi-ốt. Hai mạch dập RC (RC snubber) hấp thu các can nhiễu điện từ tạo ra bởi cầu đi-ốt [6]. Điện một chiều được lọc qua hai tụ hoá lớn và cuộn cảm, tạo ra điện ở điện áp 125-340V. Để ý rằng các tụ điện này và các linh kiện chịu dòng lớn được nối với nhau bằng cách đường mạch in rộng hơn so với các đường mạch dành cho các tín hiệu điều khiển.
Bộ nguồn được điều khiển bởi chíp L6565 của STMicroelectronics. Đây là chíp điều khiển nguồn chuyển mạch giả cộng hưởng (quasi-resonant) [7]. Chíp này điều khiển việc đóng ngắt của công tắc MOSFET có nhiệm vụ chặt nhỏ dòng điện một chiều điện áp cao trước khi đưa vào cuộn sơ cấp của biến áp flyback. Chíp điều khiển theo dõi một số tín hiệu vào (điện áp hồi tiếp từ bên thứ cấp, điện áp một chiều ngõ vào, dòng điện bên cuộn sơ cấp, và tín hiệu đo độ khử từ của biến áp) rồi thay đổi tần số và thời điểm chuyển mạch để điều chỉnh điện áp ra thông qua các mạch điện phức tạp bên trong con chíp. Các điện trở đo dòng điện sẽ cho con chíp biết độ lớn của dòng điện chạy qua cuộn sơ cấp để nó biết khi nào thì phải tắt transistor chuyển mạch.
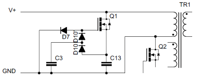
Transistor chuyển mạch thứ hai, cùng với một vài tụ điện và đi-ốt, tạo thành một mạch ghim điện áp cộng hưởng (resonant clamp circuit) để hấp thu các xung điện trên biến áp. Mạch điện mới và lạ này đã được đăng ký phát minh bởi Flextronics [8][9].
Chíp điều khiển cần nguồn điện một chiều để hoạt động; nguồn này được cung cấp bởi một mạch nguồn phụ trợ bao gồm một cuộn dây phụ gắn riêng rẽ trên cục biến áp, một đi-ốt, và các tụ lọc. Do chíp điều khiển cần được cấp nguồn trước khi biến áp có thể tạo ra được điện, bạn có thể thắc mắc vấn đề luẩn quẩn trứng có trước hay gà có trước này được giải quyết như thế nào. Giải pháp là điện một chiều điện áp cao được hạ áp xuống một mức thấp thông qua các điện trở công suất trong mạch khởi động để cung cấp dòng điện ban đầu cho con chíp cho đến khi biến áp hoạt động. Cuộn dây phụ còn được con chíp sử dụng để đo độ khử từ của biến áp để từ đó xác định khi nào cần phải bật transistor chuyển mạch lên lại [7].
Bản mạch thứ cấp
Trên bản mạch thứ cấp, điện xoay chiều điện áp thấp từ biến áp được chỉnh lưu bằng đi-ốt Schottky tốc độ cao, lọc qua cuộn cảm và các tụ điện, và nối ra cổng USB. Các tụ lọc tantalum được dùng trong mạch có điện dung cao và kích thước nhỏ gọn.
Ngõ ra USB còn có các điện trở nối với các chân dữ liệu để thông báo cho iPhone biết dòng điện mà bộ sạc có thể cung cấp, thông qua một giao thức riêng của Apple [10]. iPhone sẽ hiển thị thông báo “Không sạc được bằng thiết bị này” nếu bộ sạc sử dụng các điện trở có giá trị không phù hợp.
Bản mạch thứ cấp có một mạch hồi tiếp dành cho nguồn chuyển mạch có nhiệm vụ theo dõi điện áp ra thông qua chíp ổn áp TL431 và đưa tín hiệu hồi tiếp về chíp điều khiển thông qua bộ ghép quang (optocoupler). Mạch hồi tiếp thứ hai có chức năng tắt bộ sạc để bảo vệ nếu bộ sạc quá nóng hoặc điện áp ngõ ra quá cao [11]. Một dây cáp ribbon đưa tín hiệu hồi tiếp này sang bản mạch sơ cấp.
Cách điện
Do bộ nguồn có thể hoạt động với điện áp một chiều lên đến 340V, tính an toàn là một vấn đề quan trọng. Mạch điện ngõ vào hoạt động ở mức điện áp nguy hiểm và mạch điện ngõ ra hoạt động ở mức điện áp an toàn phải được cách điện bằng cách đáp ứng các quy định nghiêm ngặt về khoảng cách (thuật ngữ chuyên môn gọi là creepage và clearance) và vật liệu. Các tiêu chuẩn [12] cũng hơi không rõ ràng lắm nhưng về cơ bản chúng yêu cầu một khoảng cách khoảng 4mm giữa hai mạch điện. (Như tôi thảo luận trong bài Tiny, cheap, dangerous: Inside a (fake) iPhone charger, các bộ sạc rẻ tiền hoàn toàn lờ đi các quy định an toàn này.)
Bạn có thể nghĩ rằng bản mạch sơ cấp có điện áp nguy hiểm còn bản mạch thứ cấp có các điện áp an toàn, nhưng thực ra bản mạch thứ cấp có hai vùng: một vùng nguy hiểm nối với bản mạch sơ cấp, và một vùng điện áp thấp. Khoảng cách cách điện giữa những vùng này vào khoảng 6mm trong bộ sạc của Apple như ta có thể thấy trong hình trên. Khoảng cách này đảm bảo rằng các điện áp nguy hiểm không thể nào chạm vào ngõ ra.
Có ba loại linh kiện nằm bắc cầu qua khoảng cách an toàn này và chúng phải được thiết kế đặc biệt vì lý do an toàn. Linh kiện chính là bộ biến áp. Nó chuyển điện năng từ ngõ vào đến ngõ ra mà không cần một dây dẫn trực tiếp. Ở bên trong, biến áp được cách điện một cách triệt để, như ta sẽ thấy trong phần sau. Loại linh kiện thứ hai là các bộ ghép quang, là linh kiện đưa tín hiệu hồi tiếp từ bên thứ cấp về bên sơ cấp. Bên trong bộ ghép quang có một đèn LED và một transistor cảm ứng quang, do đó hai bên chỉ được kết nối với nhau bằng ánh sáng, chứ không phải bằng một mạch điện. (Để ý khối silicone cách điện phía bên thứ cấp của các bộ ghép quang để tăng độ an toàn.) Cuối cùng, tụ điện kiểu Y là một loại tụ đặc biệt [4] cho phép can nhiễu điện từ truyền qua lại giữa bên sơ cấp có điện áp cao và bên thứ cấp có điện áp thấp.
Hình trên cho thấy một vài kỹ thuật cách điện. Bản mạch thứ cấp (bên trái) có tụ điện kiểu Y màu xanh dương. Để ý rằng do ở giữa bản mạch thứ cấp không có linh kiện, một vùng cách điện được hình thành. Các linh kiện bên phía bên phải của bản mạch thứ cấp được nối với bản mạch sơ cấp bằng sợi cáp ribbon màu xám nên chúng có thể hoạt động ở điện áp cao. Một liên kết khác giữa hai bản mạch là cặp dây màu vàng dùng để chuyển điện năng từ cuộn biến áp sang bản mạch thứ cấp; cặp dây này đã bị cắt trong quá trình tách hai bản mạch.
Sơ đồ mạch điện
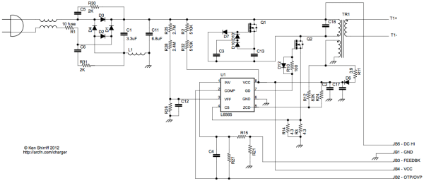
Dưới đây là sơ đồ mạch điện gần đúng của bộ sạc [13] mà tôi vẽ lại. (Tải bản PDF tại đây.)
Những linh kiện tí hon
Những hình ảnh này làm ta rất dễ quên mất rằng các linh kiện này nhỏ như thế nào, và bộ sạc đã tích hợp tất cả những thứ phức tạp đó vào trong một khối nhỏ ra sao. Hình ảnh được phóng đại một chút dưới đây cho thấy một đồng 25 xu Mĩ, một hạt gạo, và một hạt mù tạt để ta có thể so sánh kích thước. Hầu hết các linh kiện này là loại dán bề mặt nghĩa và được hàn trực tiếp lên bản mạch in. Những linh kiện nhỏ nhất, chẳng hạn như điện trở được chỉ ra trong hình, là loại “0402″ do chúng có kích thước 0.04inch x 0.02inch. Những linh kiện lớn hơn nằm về phía bên trái của hạt mù tạt có khả năng chịu dòng lớn hơn và thuộc loại “0805″ do chúng có kích thước 0.08inch x 0.05inch.
…
(Xem tiếp Phần 3: Bộ biến áp)
Ghi chú và tham khảo
[6] Các mạch dập có thể được dùng để giảm tần số 60Hz tạo ra bởi cầu đi-ốt trong các bộ nguồn dùng cho thiết bị âm thanh. Chi tiết về các bộ dập RC cho các đi-ốt dùng trong bộ nguồn âm thanh có thể đọc từ bài Calculating Optimum Snubbers (Thiết kế Các bộ dập Tối ưu). Một thiết kế mẫu được trình bày trong bài (An Audio Amplifier Power Supply Design) Một Bộ Nguồn Khuếch đại Âm tần.
[7] Bộ nguồn được điều khiển bởi chíp L6565 (datasheet). Đây là là chíp điều khiển nguồn chuyển mạch kiểu giả cộng hưởng. (Nói một cách chính xác thì tôi thấy mạch điện được dùng giống hệt như mạch dùng cho L6565 và không giống bất cứ mạch dùng cho bất cứ loại chíp nào khác mà tôi đã khảo sát.)
Để tăng hiệu suất và giảm nhiễu, chíp này sử dụng một kĩ thuật được gọi là kĩ thuật giả cộng hưởng, được phát triển vào những năm 1980. Ngõ ra của mạch điện được thiết kế để khi nguồn điện vào bị ngắt thì điện áp của bộ biến áp sẽ dao động. Khi điện áp xuống đến bằng 0, transistor sẽ dẫn trở lại. Đây được gọi là Chuyển Mạch Điện Áp Zero do transistor được chuyển mạch khi điện áp trên nó gần như bằng 0. Điều này làm giảm thiểu năng lượng tiêu hao và nhiễu trong quá trình chuyển mạch. Mạch điện vẫn chạy trong một khoảng thời gian (tuỳ thuộc vào yêu cầu công suất) rồi sau đó lại bị ngắt đi, và quá trình này được lặp đi lặp lại. (Xem bài Exploring quasi-resonant converters for power supplies (Tìm hiểu về bộ chuyển đổi giả cộng hưởng cho các bộ nguồn) để có thêm thông tin.)
Một hệ quả thú vị của kĩ thuật giả cộng hưởng là tần số chuyển mạch thay đổi tuỳ thuộc vào tải (trong đó 70kHz là tần số thường gặp.) Các bộ nguồn đời đầu như bộ nguồn Apple II sừ dụng các mạch điện đơn giản với tần số thay đổi để điều hoà công suất. Vào những năm 1980, các mạch này được thay thế bởi các chíp chuyển mạch dùng một tần số cố định nhưng với độ rộng xung thay đổi (còn được gọi là kĩ thuật Điều chế Độ rộng Xung – Pulse Width Modulation, PWM). Hiện nay, các chíp điều khiển đời mới quay lại dùng kiểu điều khiển với tần số thay đổi. Đi cùng với chúng là các bộ nguồn siêu rẻ cũng sử dụng các mạch điện tần số thay đổi gần như tương tự với mạch điện trong bộ nguồn Apple II. Vậy là cả các bộ sạc cao cấp lẫn bình dân đều quay trở lại dùng tần số thay đổi.
Tôi mất khá nhiều thời gian mới nhận ra các chữ “FLEX01″ trên chíp điều khiển là dùng để chỉ Flextronics, và dấu X trên con chíp là từ logo của Flextronics:

Tôi cho rằng con chíp có các nhãn này là do nó được sản xuất cho Flextronics. Chữ “EB936″ trên con chíp có thể là mã linh kiện của Flextronics, hoặc là mã ngày.
[8] Tôi từng cho rằng Flextronics chỉ là một công ty lắp ráp điện tử và tôi đã ngạc nhiên khi biết rằng Flextronics có nhiều thiết kế đầy tính sáng tạo và có đến hàng ngàn bằng phát minh. Tôi nghĩ rằng với những gì mà Flextronics đã thiết kế, họ xứng đáng được biết đến nhiều hơn. (Chú ý rằng Flextronics khác với Foxconn, là công ty sản xuất iPads và iPhones và có nhiều điều tiếng về điều kiện làm việc).
Hình trên được trích từ Bằng phát minh số 7,978,489: Bộ chuyển điện Tích hợp của Flextronics trong đó mô tả một bộ chuyển đổi trông giống như bộ sạc của iPhone. Bằng sáng chế là một hỗn hợp 63 ý tưởng đủ các loại (tiếp xúc đàn hồi, bọc bảo vệ chống nhiễu điện từ, vật liệu dẫn nhiệt), và phần lớn chúng không thực sự liên quan đến bộ sạc iPhone.
[9] Bằng sáng chế số 7,924,578: Mạch giả cộng hưởng hai cực của Flextronics trình bày mạch cộng hưởng được sử dụng trong bộ sạc iPhone, xem hình dưới đây. Transistor Q2 điều khiển bộ biến áp. Transistor Q1 đóng vai trò ghim điện áp để chuyển các đỉnh xung điện áp từ biến áp sang tụ cộng hưởng C13. Điểm sáng tạo trong mạch này là Q1 không cần các mạch lái đặc biệt như các mạch ghim chủ động khác; nó được tự cấp điện nhờ các tụ điện và đi-ốt. Hầu hết các nguồn điện trong các bộ sạc, trái lại, sử dụng một mạch ghim đơn giản được cấu thành từ điện trở, tụ điện, và đi-ốt và trong đó điện trở làm cho mạch tiêu hao năng lượng. [18]
Các bằng sáng chế sau này của Flextronics như 7,830,676,7,760,519, và 8,000,112 đưa thêm nhiều đi-ốt và tụ điện vào mạch cộng hưởng.
[10] Apple xác định loại bộ sạc thông qua một kĩ thuật độc quyền với các điện trở nối vào chân USB D+ và D-. Xem chi tiết về giao thức sạc USB trong các bài viết trước của tôi.
[11] Một đặc điểm khó hiểu trong bộ sạc của Apple là mạch hồi tiếp thứ hai có chức năng giám sát nhiệt độ và điện áp ngõ ra. Mạch điện này nằm trên bản mạch thứ cấp và có các điện trở nhiệt (thermistor), một chíp ổn áp 431 thứ hai, và một vài linh kiện khác để theo dõi nhiệt độ và điện áp. Ngõ ra được nối với một bộ ghép quang thứ hai với các mạch điện khác ở mặt bên kia của bản mạch thứ cấp. Hai transistor được nối theo kiểu mạch chốt crowbar, giống như một SCR, để ngắt nguồn phụ và tắt chíp điều khiển. Mạch điện này dường như là quá phức tạp, nhất là khi mà có nhiều chíp điều khiển có sẵn chức năng này. Có lẽ tôi hiểu sai chức năng của mạch này, bởi vì nếu tôi đúng thì dường như Apple đã lãng phí linh kiện và không gian khi thực hiện tính năng này theo một cách phức tạp như vậy.
[12] Để ý dòng chữ “Dùng cho các thiết bị công nghệ thông tin” ở bên ngoài bộ sạc. Điều này cho thấy bộ sạc được thiết kế theo tiêu chuẩn về khoảng cách an toàn được xác lập bởi UL 60950-1. Bài Cách ly trong Mạch điện của i-Spec [đường dẫn có vẻ bị sai – người dịch] và các bài viết trước của tô có tóm tắt về các yêu cầu khoảng cách an toàn.
[13] Một vài ghi chú về các linh kiện được dùng: trên bản mạch sơ cấp, linh kiện JS4 bao gồm hai đi-ốt được đóng gói trong cùng một chíp. Các đi-ốt có in chữ 1JLGE9 là loại 1J 600V 1A. Các transistor chuyển mạch là loại MOSFET kênh N 1HNK60 600V 1A. Giá trị của các điện trở và tụ điện được xác định theo cách ghi giá trị linh kiện SMD dùng 3 chữ số (hai chữ số ghi giá trị và một chữ số ghi số mũ luỹ thừa 10, đơn vị là ohm hay pico-farad).
Trên bản mạch thứ cấp, tụ điện “330 j90″ là tụ tantalum polymer POSCAP 300mF 6.3V của Sanyo (chữ “j” tương ứng với 6.3V còn “90” là mã định ngày). 1R5 là cuộn cảm 1.5uH. GB9 là chíp ổn áp chính xác AS431I với dòng cathode thấp, và 431 là chíp ổn áp TL431 thông thường. SCD34 một bộ chỉnh lưu schottky 3A 40V. YCW là một transistor NPN chưa rõ loại còn GYW là một transistor PNP chưa rõ loại. Tụ kiểu Y có chữ “MC B221K X1 400V Y1 250V” có giá trị 220pF. Tụ “107A” là tụ tantalum 100uF 10V (chữ “A” tương ứng với 10V). Các bộ ghép quang là loại PS2801-1. (Tất cả các loại linh kiện này và cả sơ đồ mạch điện chỉ có độ tin cậy một cách tương đối.)
[18] Khi một đi-ốt hay một transistor chuyển mạch, nó tạo ra một xung điện áp. Xung điện áp này có thể được kiểm soát bởi một mạch dập hay mạch ghim. Nhiều thông tin về mạch dập và mạch ghim được cung cấp trong các bài viết Passive Lossless Snubbers for High Frequency PWM Conversion (Các mạch dập Thụ động Không Tổn hao dùng cho Bộ chuyển đổi điện PWM tần số cao) và Switchmode Power Supply Reference Manual (Tài liệu Tham khảo về Nguồn Điện Chuyển mạch).
- Nguyên bản tiếng Anh: “Apple iPhone charger teardown: quality in a tiny expensive package,” Ken Shirriff, Jan 2015.
- Người dịch: Tạ Minh Chiến









Pingback: Bộ sạc iPhone của Apple: chất lượng cao, kiểu dáng gọn, giá không rẻ — Phần 1/4: Cách hoạt động | Chuyên Mục Công Nghệ
Pingback: Bộ sạc iPhone của Apple: chất lượng cao, kiểu dáng gọn, giá không rẻ — Phần 3/4: Bộ biến áp | Chuyên Mục Công Nghệ